首页
党的建设
新闻中心
信息公示
产业结构
旗下企业
专题专栏
关于农投
当前位置:
首页
- 信息公示
- 公示公告
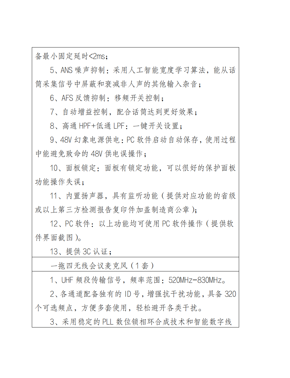
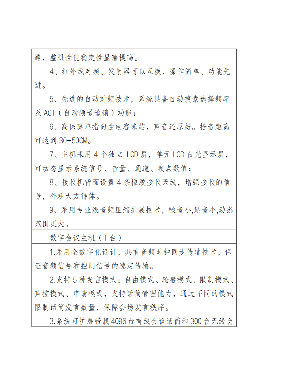
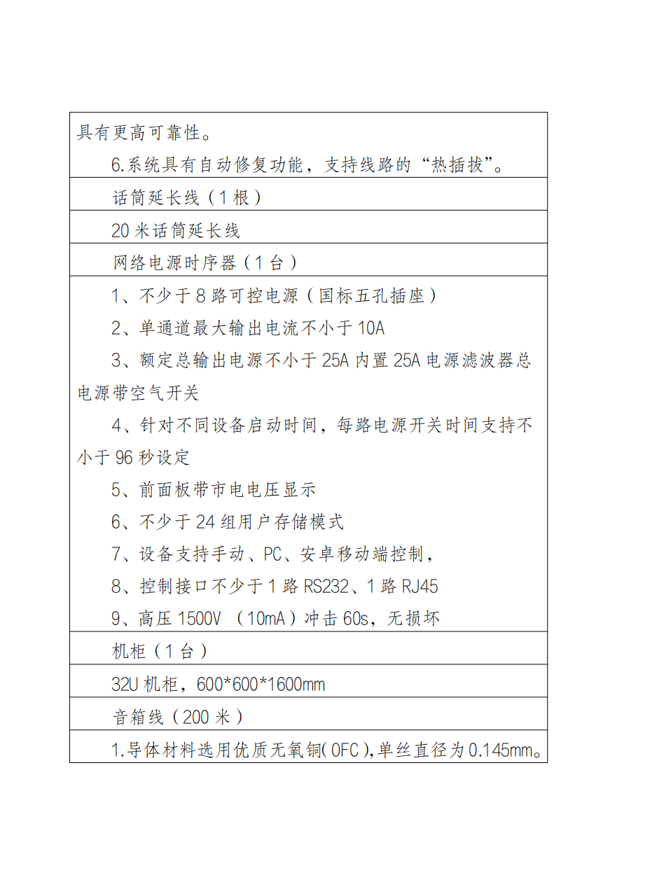
贵阳市农业农垦投资发展集团有限公司 多媒体会议室音响设备竞争性谈判公告
发布时间:2025-08-11
来源:
字体大小:
小
-
中
-
大
分享:
X
上一篇:
贵州省现代种业集团法务专项服务 采购信息公告
下一篇:
贵安新区工厂化循环水养殖项目 施工图设计服务 采购成交结果公示