项目名称:贵阳市9万吨区级粮食仓库建设项目水土保持监测
采购日期:2025年10月21日
采购方式:询价比选
评审时间:2025年10月21日上午10:00
评审地点:贵阳市粮食储备管理有限公司二楼会议室
评审小组:范文艺 陈星驰 宋红应
监督人员:毛 盾
定标日期:2025年10月21日
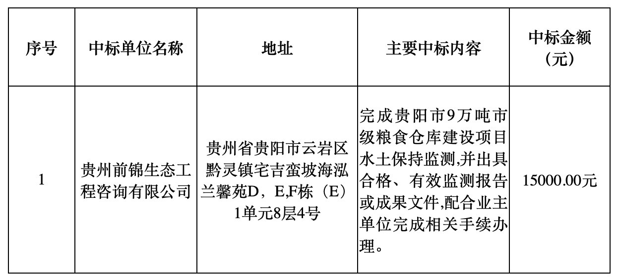
中标成交信息:

公示日期:2025年10月21日
采购人:贵阳市云丰汇聚粮油仓储有限公司
联系人:周 工
联系方式:15608519497
项目名称:贵阳市9万吨区级粮食仓库建设项目水土保持监测
采购日期:2025年10月21日
采购方式:询价比选
评审时间:2025年10月21日上午10:00
评审地点:贵阳市粮食储备管理有限公司二楼会议室
评审小组:范文艺 陈星驰 宋红应
监督人员:毛 盾
定标日期:2025年10月21日
中标成交信息:

公示日期:2025年10月21日
采购人:贵阳市云丰汇聚粮油仓储有限公司
联系人:周 工
联系方式:15608519497