首页
党的建设
新闻中心
信息公示
产业结构
旗下企业
专题专栏
关于农投
当前位置:
首页
- 信息公示
- 公示公告
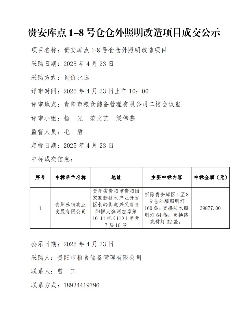
贵安库点1-8号仓仓外照明改造项目成交公示
发布时间:2025-04-23
来源:
字体大小:
小
-
中
-
大
分享:
X
上一篇:
贵阳市菜篮子集团有限公司2025年 粪污处理第三方服务主体采购 (成交)公示
下一篇:
贵州省粮食发展集团有限公司关于开展下属企业贸易合规审查采购方案